為紓解國中學生升學壓力,使國中學生能夠依自己的興趣性向進而選讀自己心目中的五專學校,113學年度起試辦「五專完全免試入學」,招收國中應屆畢業生,由各五專招生學校辦理單獨招生,學生不受地區限制且完全不採計國中教育會考成績,只要選擇想升讀的1個學校科組志願並由所屬國中學校辦理集體報名,經由五專招生學校錄取,便可在升學路上提早就定位。
115學年度起五專完全免試入學由「技專校院招生委員會聯合會」擔任總召單位,受理集體報名作業與提供諮詢服務,可善加利用。

目標與志趣性向明確,有意願就讀國立澎湖科技大學、國立臺東專科學校或其他私立五專招生學校之國中應屆畢業生。
限國中應屆畢業生。
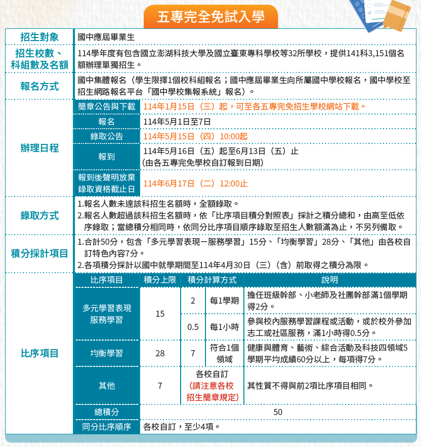
積分採計項目合計50分,包含「多元學習表現-服務學習」15分、「均衡學習」28分、「其他」由各校自訂特色內容7分。
各項積分採計以國中就學期間至115年4月27日(一)(含)前取得之積分為限。
報名人數未達該科招生名額時,全額錄取。
報名人數超過該科招生名額時,依「比序項目積分對照表」採計之積分總和,由高至低依序錄取;當總積分相同時,依同分比序項目順序錄取至招生人數額滿為止,不另列備取。
本頁部分內容由使用者上傳或由外部來源匯入,可能包含無法完全符合無障礙 AA 標準之格式。 若有無法正常閱讀之情形,請聯絡管理單位以取得協助。